last updated on August 29th 2025
Complete guide to Quiqup's last-mile delivery operations, covering forecasting requirements, collection protocols, delivery processes, and support procedures for all service types.
Quick Links
- Forecasting Requirements
- Collection Guidelines
- Order Specifications
- Order Tracking and Reporting
- Next Day and Same Day Delivery
- 4-Hour Delivery
- Return Order Protocols
- B2B Orders
- Compensation Requests
- Operational Changes
- Customer Support
- Finance
Forecasting Requirements
Timeline: Submit forecasts 2 weeks before month start (regular periods) or 6 weeks before peak periods.
Regular Period Forecasting
Share your monthly forecasts two weeks prior to the start of each month for optimal capacity planning.
- Missing forecasts: We'll use your daily average from the past 3 months
- Unexpected volume increases: might not be accommodated without prior notice
Peak Period Forecasting
Submit forecasts at least 6 weeks (1.5 months) before these high-demand periods:
- Valentine's Day
- Ramadan
- Eid al Fitr and Eid Al Adha
- Back To School period
- November and December (White Friday, Singles' Day, Cyber Monday)
Result: Advanced planning ensures seamless service during your busiest periods.
Collection Guidelines
Timeline: Orders must be ready within 15 minutes of agreed collection time.
Packaging Requirements
All orders must follow our packaging guidelines before collection.
- Non-compliant orders: Will not be collected
- Forward and return orders: Both require proper packaging
- Quality assurance: Protects your products during transit
Collection Process
- Mark as ready: Update orders to "Ready for Collection" in Quiqdash
- Prepare for pickup: Have orders ready within 15 minutes of collection time
- Courier arrival: Couriers arrive during your agreed collection window
- Address clarification: Couriers contact you if pickup details need clarification
Collection Timeframes and Consequences
| Timeframe | Action | Result |
|---|---|---|
| Within 15 minutes | Order collected successfully | Normal processing |
| After 15 minutes | Collection marked as failed | Courier proceeds to next client |
| 72 hours "ready for collection" status | Order automatically cancelled | New booking required |
| 3 failed collections | Order cancelled by Quiqup | New booking required |
Access Requirements
- Gate passes: Share daily and return passes at agreed times
- Access coordination: Ensure courier entry to your premises
- Contact availability: Remain reachable during collection windows
Order Specifications
Packaging and Sticker Requests (for more details)
Quiqup Pouches
Request pouches through customer support with:
- Required quantity
- Size specifications
- Delivery timeline
Special Handling Stickers
Contact your account team or customer support for stickers indicating:
- Fragile orders: Special handling throughout delivery journey
- Office addresses: Business hours delivery only
- Temperature-sensitive: Air-conditioned vehicle transport
⚠️ Important: Temperature requirements must be communicated to your account team before operations begin and incur additional charges for handling
Special Handling Protocols
| Order Type | Handling Method | Delivery Requirement |
|---|---|---|
| Fragile (with stickers) | Careful handling at all stages | Damage prevention protocols |
| Office address (with stickers) | Business hours scheduling | Monday-Friday delivery only |
| Temperature-sensitive (with stickers) | Air-conditioned vehicles with cooler boxes | <25 C temperature in delivery |
Order Tracking and Reporting
Timeline: Report discrepancies within 24 hours of collection.
Real-Time Tracking
- Quiqdash access:View order state transitions and complete history
- Status updates: Real-time visibility into your order progress
- Historical data: Access past order information and patterns
Discrepancy Reporting
After order collection, check Quiqdash for collected orders and report any issues:
- Check "At Depot" status: Verify collected order count
- 24-hour window: Report discrepancies within one day
- Reference point: "At Depot" count is the official record
What happens next: Our team investigates and resolves discrepancies promptly.
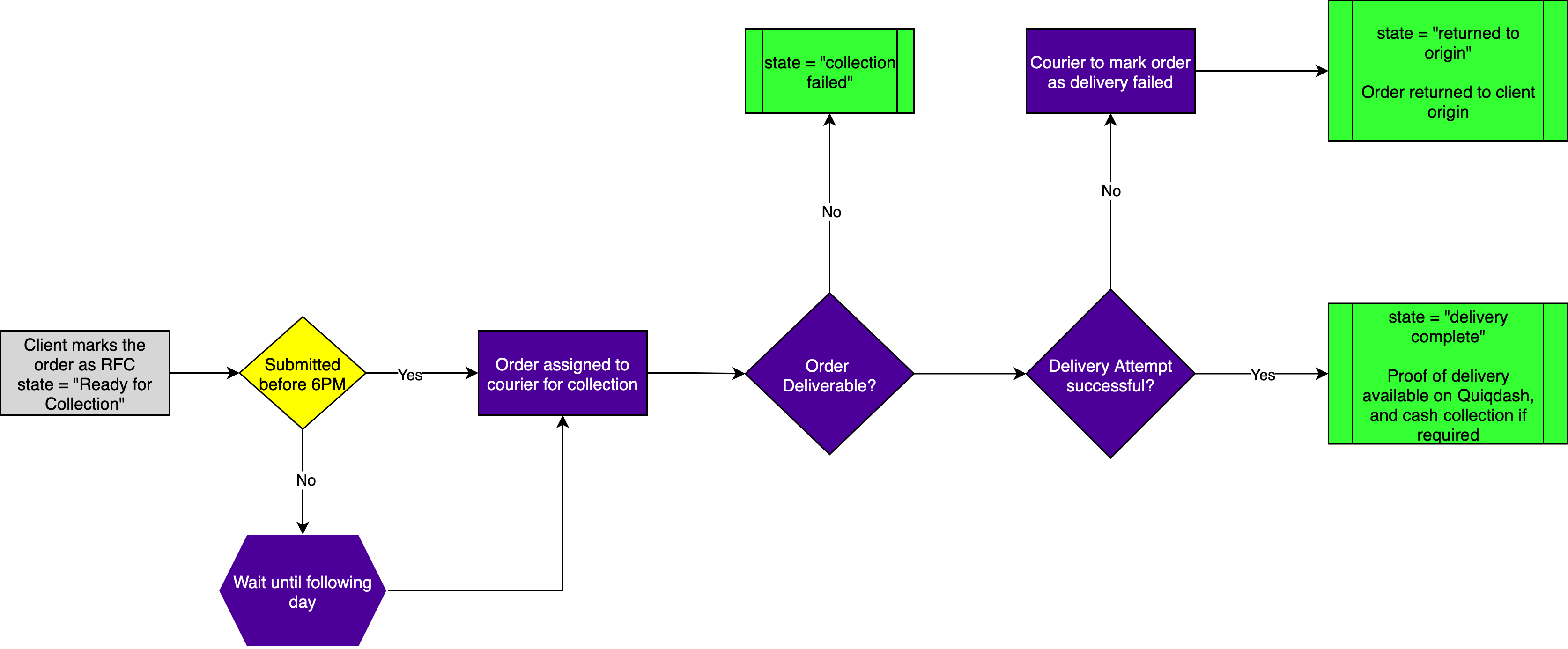
Next Day and Same Day Delivery

note - click on the image to enlarge
Dispatch Schedules
Next Day Orders
Dispatched the following day after collection:
- Dubai, Sharjah, Ajman, UAQ, RAK, Fujairah: Starting 8:00 AM
- Abu Dhabi & Al Ain: Starting 10:00 AM
Same Day Orders
Dispatched on collection day:
- Dubai, Sharjah, Ajman: Starting 4:00 PM
- Abu Dhabi: Starting 5:30 PM
Service Coverage
Check our delivery coverage areas for complete zone details.
- Non-serviceable areas: Orders dispatched in next available window
- Remote areas: Thursday or Sunday delivery (whichever is earliest)
- Free zones: Not serviced by Quiqup
Special Scenarios
Office Address Delivery Protocol +
Next Day Office Addresses
- Weekend orders (Friday-Sunday): Dispatched following Monday
- Weekday orders (Monday-Thursday): Normal dispatch schedule
- Failed attempts: Kept on hold until next business day
Same Day Office Addresses
Dubai offices: Customers receive three options:
- Same day delivery until 10 PM (if available at office)
- Same day delivery to residential address
- Next day delivery to office
Abu Dhabi, Sharjah, Ajman offices: Delivered on next business day
On-Hold Order Management +
Orders marked "on-hold" when delivery cannot be completed. We reach out via WhatsApp to the customer for:
- Incomplete addresses: Request address update via tracking link
- Two failed attempts: Confirm availability for final attempt
- Customer cancellation request: Verify cancellation or re-attempt preference
Note: Incomplete addresses missing area, building, or street are not dispatched. Missing only apartment/villa numbers are attempted with courier obtaining details from customer.
Incomplete parcel count +
In the case Quiqup receives an order containing multiple parcels, and the count of total parcels received doesn't match the system - the order will be kept "on-hold" and communication will be sent to the client within 24 hours to decide on whether to proceed with the delivery as is, or return the order to origin.
Damaged orders +
If an order is received and is visibly damaged, our operations team will put the order "on-hold" and initiate communication with the client to advise on whether to proceed with the delivery or return the order to origin.
Note - clients can raise compensation requests for damages that are deemed Quiqup's fault.
Failed Delivery Process
First Failed Attempt
- Order returned to warehouse
- Redispatched next day with standard dispatch times
- Only redispatched if address is correct and no cancellation requested
Second Failed Attempt
- Order marked on hold
- WhatsApp communication with customer within 48 hours
- Customer options: reattempt or return to origin
- No response after 48 hours triggers client communication
- 24-hour client response window, then automatic return to origin
Third and Final Attempt
- Confirmed reattempts get one final delivery attempt
- Failed third attempts result in return to origin
- Client informed that no further attempts will be made
Proof of Delivery
Couriers upload delivery confirmation based on instructions:
- Non-in-person delivery: Photo of door and parcel
- ID verification required: Photo of parcel plus copy of Emirates ID
- COD orders: Payment receipt plus door and parcel photos
4-Hour Delivery

note - click on the image to enlarge
Booking and Assignment
| Booking Time | Dispatch Schedule |
|---|---|
| Before 6:00 PM | Same day within 3 hours |
| After 6:00 PM | Next day by 9:00 AM |
Service Coverage
- Dubai serviceable areas only
- Non-serviceable orders: Cancelled after client communication
- Alternative options: Next day or same day delivery offered
Note - see our service coverage for more details
Collection Process
Order Collection Requirements
- Courier assignment: Immediate dispatch to your location
- 10-minute readiness: Order must be ready for handover
- Failed collections: Orders not ready within 10 minutes are failed
- Address verification: Drop-off location checked for completeness
Address Completeness Requirements
| Property Type | Required Information | Action if Missing |
|---|---|---|
| Apartments | Area and Building name | Request info or call customer |
| Villas | Villa number | Request info or call customer |
Note - if the courier cannot obtain a full and complete delivery address through client or customer notification, the collection will be failed
Delivery Process
Doorstep Delivery Protocol
- Leave at door requests: Order left with photo proof
- In-person delivery: 10-minute customer contact attempt
- Failed deliveries: Returned to client for potential reattempt
Reattempt Process
Failed 4-hour deliveries are returned to you. To reattempt:
- Mark order as "Ready for Collection" in Quiqdash
- Follow standard 4-hour dispatch protocol
- Same collection and delivery requirements apply
Return Order Protocols
Collection Scheduling
Standard Collection
Return orders marked "Ready for Collection" before 12:00 AM get next-day collection attempts.
Special Scheduling
| Order Type | Collection Schedule | Notes |
|---|---|---|
| Remote areas | Thursday or Sunday | Whichever is earliest |
| Non-serviceable/Free zones | Not attempted | Alternative arrangements needed |
| Weekend office bookings | Following Monday | Friday 12 AM - Saturday 11:59 PM |
| Weekday office bookings | Next day | Sunday 12 AM - Thursday 11:59 PM |
Failed Collection Management
First Failed Attempt
- Standard failure: Reattempted next dispatch window
- Customer cancellation: 24-hour WhatsApp verification, then call attempt, then client communication
- No response: Order cancelled
Second Failed Attempt
- Order placed on hold
- Customer contacted via WhatsApp for reattempt confirmation
- 24-hour response window, then call attempt
- Client communication triggered if no customer response
Third and Final Attempt
- Attempted only if confirmed by customer/client
- Failed third attempts result in order cancellation
- Client informed of cancellation
Collection Protocol
Courier Collection Process
- Order receipt: Courier takes order as handed over by customer
- Packaging: Order placed in Quiqup pouch (if size permits) and sealed
- No inspection: Order contents not checked by courier
- Proof of collection: Photo evidence uploaded
Note: We assume the order handed over matches what you expect to be returned.
Return to Client Process
- Warehouse segregation: Orders sorted by your designated return destination
- Return schedule: Next available dispatch window
- Exceptions: Office addresses on weekends, remote areas, free zones
- Free zone returns: Return gate pass required from client
- Proof of return: Signed manifest uploaded as confirmation
B2B Orders
Account Setup Requirements
B2B orders require a dedicated account setup separate from your regular delivery account.
- Contact your account manager to request B2B account creation
- Dedicated login: Separate Quiqdash access for B2B orders
- Specialized processing: Different handling for commercial deliveries
Order Creation Process
- Login: Access your dedicated B2B Quiqdash account
- Order placement: Select "Next Day Order" option
- Parcel specification: Each box needs individual airway bill
- Preparation: Mark as "Ready for Collection" when prepared
Collection Process
| Order Size | Collection Method | Process |
|---|---|---|
| Small (5 boxes or less) | Standard couriers | Regular collection procedures |
| Large (more than 5 boxes) | Specialized resources | Email support.dubai@quiqup.com with order details |
Large Order Information Required
When emailing for large B2B orders, include:
- Order number
- Total number of boxes
- Pallet requirements (if applicable)
- Special handling needs
Delivery Schedule and Documentation
Delivery Timing
- Morning delivery: Daily deliveries to commercial locations
- Receiving windows: Aligned with each location's designated times
- Business focus: Optimized for mall and store operations
Proof of Delivery
- Delivery confirmation: Uploaded to your Quiqdash account
- Signed documents: All delivery receipts stored on platform
- Record access: Complete documentation available for your records
Operational Changes
Change Request Process
For modifications to your operational setup after going live:
- Contact your Account Manager with change details
- Provide 1-month advance notice minimum
- Await feasibility assessment from Quiqup team
- Receive confirmation of change implementation
Common Operational Changes
- Collection location updates
- Collection timing modifications
- Service level adjustments
- Coverage area changes
What happens next: We assess feasibility and provide implementation timeline for approved changes.
Customer Support
Availability: 7 days a week, including public holidays
Support Channels
| Channel | Users | Hours | Response Time |
|---|---|---|---|
| Helpdesk Tickets support.quiqup.com | Clients | 9:00 AM - 7:00 PM | 20 min - 1 hour |
| Email support.dubai@quiqup.com | Clients | 9:00 AM - 7:00 PM | 20 min - 1 hour |
| Clients (if meeting order threshold) | 8:00 AM - 8:00 PM | 15-25 minutes | |
| Shoppers | 8:00 AM - 9:00 PM | 15-25 minutes | |
| Phone | Clients & Shoppers | 8:00 AM - 9:00 PM | 90 seconds pickup |
Ticket Submission
Clients can submit tickets directly from Quiqdash by using the yellow help icon in the bottom right of the page or logging in to support.quiqup.com. Detailed procedures for raising tickets available in our ticket submission guide.
Proactive Communication
Automated Notifications
| Trigger | Action | Timeline |
|---|---|---|
| 3 Failed Collections | Email with failure summary | 1 day after failures |
| Failed Deliveries | Email requesting redelivery instructions | 24 hours to respond |
| Return Collection Failures | Email with failure reason | Within 2 days |
Customer Communication
| Issue | Communication Method | Escalation |
|---|---|---|
| Failed Delivery | WhatsApp with redeliver/cancel options | 48h no reply → call → email partner |
| Incomplete Address | WhatsApp link to update address | 48h no update → call → email partner |
| Other Delivery Blocks | Two attempts over 2 days | Partner emailed with details |
| Low CSAT (1-2 rating) | Phone call for feedback and resolution | Direct customer support |
Service Level Targets
| Channel | First Response | Resolution Time |
|---|---|---|
| 15-25 minutes | Simple: ≤30 min Complex: 24-48 hours | |
| Email & Tickets | 20 min - 1 hour | Simple: ≤1 hour |
Finance
Invoicing
Billing frequency follows your signed agreement. You'll receive an email from dubaifinance@quiqup.com the next day after each billing period containing:
- Invoice: Delivery fees plus VAT, broken down by service type
- Delivery Report (Excel): Completed orders and fees charged
- Credit Note: COD amounts collected on your behalf
- COD Schedule (Excel): Listing all COD orders
Note: All charges reconcile directly with the Invoice and Credit note provided.
COD Payout Process
COD payouts are processed only after your credit note confirmation unless specified otherwise in your contract.
Confirmation Process
- Review documents: Check invoice and credit note from dubaifinance@quiqup.com
- Request payout: Click "Process COD Transfer" when ready
- Payout inclusion: Payment included in next payout cycle
Payout Schedule
| Processing Days | Schedule | Processing Time |
|---|---|---|
| Tuesday and Thursday | After confirmation received | Up to 1 additional working day for bank processing |
Note: Public holidays excluded. Historical credit notes available in Quiqdash Finance section.
Payment Terms
Payment terms follow the conditions in your signed client agreement.
Bank Transfer Payment Method
Make payments directly to RAKBANK using these details:
| Detail | Information |
|---|---|
| Account Name | Quiqup Delivery LLC |
| Bank Name | RAKBANK Oud Metha Branch |
| Account Number | 0182923174001 |
| IBAN | AE840400000182923174001 |
| SWIFT Code | NRAKAEAK |
⚠️ Important: Always include your invoice number in the payment reference for proper matching.
Account blocking: Accounts are blocked if payment due date passes without settlement to ensure proper credit control.
Card Payment Method
Invoices are automatically charged to your saved card on the day they are due.
- Card requirements: Valid card with sufficient funds on your portal
- Payment confirmation: Receipt sent once processed successfully
- Failed payments: Email sent to update card details
Failed Card Payment Process
| Day | Action | Account Status |
|---|---|---|
| Day 1 (Payment fails) | Email to update card details | Account remains active |
| Day 2 (Payment fails again) | Quiqdash order placement blocked | Blocked until valid card updated |
| Ongoing | Daily retry attempts | Unblocked once payment succeeds |
Note: We do not accept cash or cheque payments. Only bank transfer to our RAKBANK account or card payment for enrolled clients.
Compensation Requests
Timeline: Submit claims within 5 calendar days of order completion
Claim Submission Process
- Submit via Quiqdash: Raise a ticket with our support team
- Timeline requirement: 5 calendar days after order completion (unless contractually specified otherwise)
- Internal review: Claims reviewed and investigated
- Resolution: Credit note issued if Quiqup liability confirmed
Damaged Returns
- Immediate reporting: Report damage when receiving returned orders
- Acknowledgment required: Confirm damage upon receipt
- Documentation: Photo evidence recommended
Liability Information
Complete liability details available in Section 12 of our Terms of Service document.
What happens next: Approved compensation requests result in credit notes applied to your invoice.
Was this article helpful?
That’s Great!
Thank you for your feedback
Sorry! We couldn't be helpful
Thank you for your feedback
Feedback sent
We appreciate your effort and will try to fix the article