Complete overview of Next Day and Same Day delivery workflows, including failed delivery redispatch procedures and customer communication protocols.
Quick Links
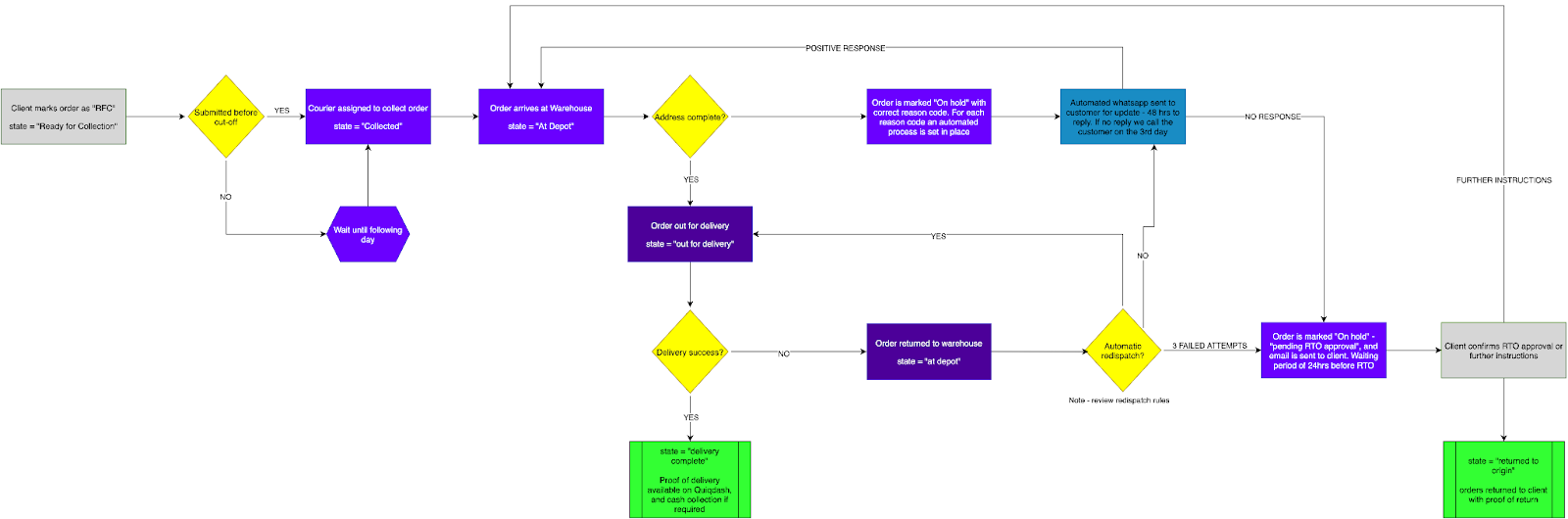
Delivery Process Map
This comprehensive process map shows the complete workflow for your Next Day and Same Day deliveries from order placement through final delivery.
Note: If the image appears too small, right-click and select "Open image in new tab" for better visibility.
Failed Delivery Redispatch
When delivery attempts fail, orders are automatically processed through our redispatch system with multiple attempt protocols.
First Delivery Attempt Failure
- Automatic return: Couriers return failed orders to the Quiqup warehouse
- Next day redispatch: Both Next Day and Same Day failed orders are redispatched the following morning with standard Next Day delivery dispatch (unless office address - only dispatched on business working days)
- Redispatch conditions: Orders are only redispatched when the address is correct and the customer has not requested cancellation
Second Delivery Attempt Failure
- On-hold status: Orders are marked as on-hold and returned to the Quiqup warehouse
- Client notification: Automatic communication is sent requesting decision to reattempt or return to origin
- Response timeframe: 72-hour window to confirm third delivery attempt
- No response protocol: Orders without client response within 72 hours are processed for return to origin
Third Delivery Attempt
- Final attempt: Initiated only after client confirmation
- Ultimate failure: Failed third attempts result in automatic return to origin
- Client notification: Confirmation that no further delivery attempts will be made
Customer Communication for On-Hold Orders
We proactively contact customers when orders cannot be delivered to resolve delivery issues and prevent returns.
Communication Timeline
- WhatsApp contact: Initial outreach via registered WhatsApp number
- 48-hour response window: Waiting period for customer response via WhatsApp
- Direct phone call: Secondary contact method if no WhatsApp response received
- Return processing: Orders returned to origin if all contact attempts fail
On-Hold Communication Scenarios
Incomplete Address
- Contact method: WhatsApp outreach to customer
- Resolution options: Address update via tracking link
Two Failed Delivery Attempts
- Contact purpose: Confirm customer availability for final delivery attempt
- Contact method: WhatsApp confirmation request
Customer-Requested Cancellation
- Verification process: Confirm cancellation request authenticity
- Options provided: Final cancellation confirmation or delivery reattempt
Result: This communication process significantly reduces unnecessary returns and improves successful delivery rates.
Was this article helpful?
That’s Great!
Thank you for your feedback
Sorry! We couldn't be helpful
Thank you for your feedback
Feedback sent
We appreciate your effort and will try to fix the article
