Ultra-fast delivery service for Dubai orders with same-day dispatch or next-morning delivery depending on booking time.
Quick Links
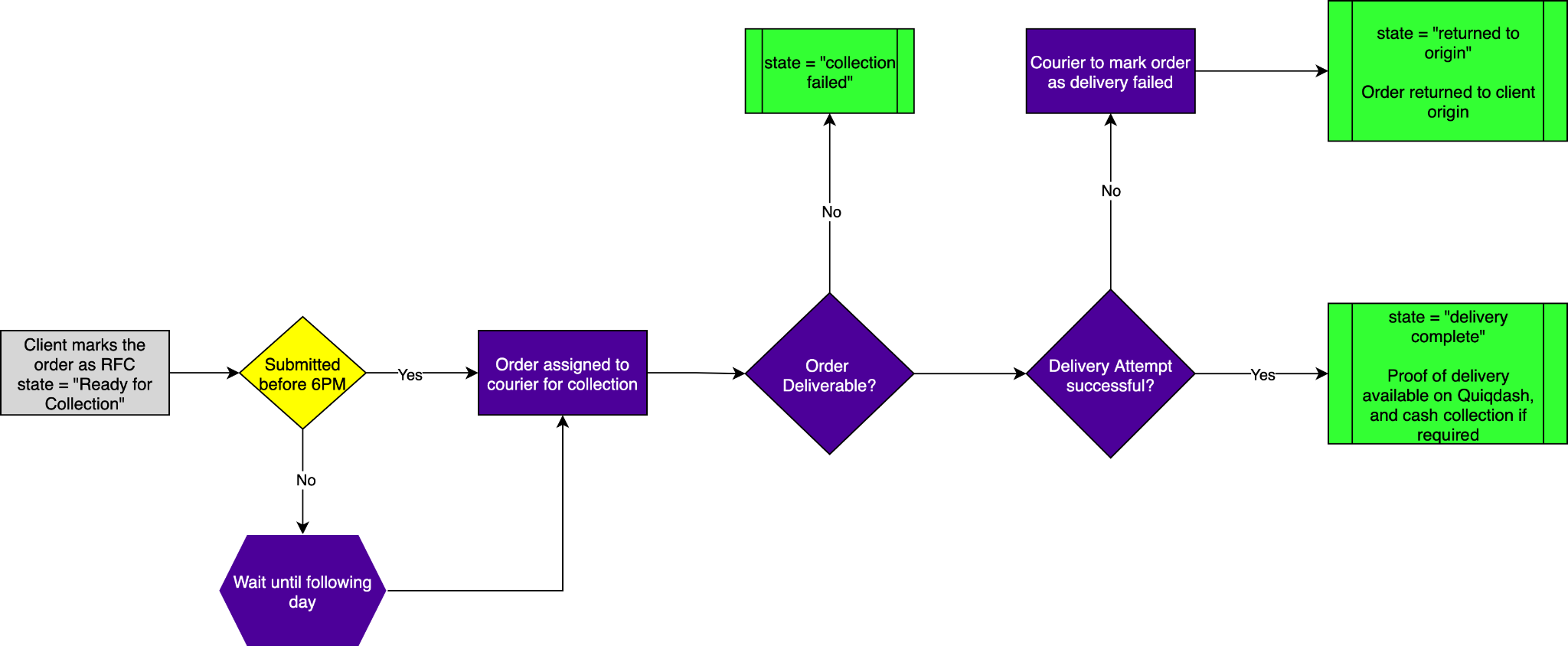
Booking & Assignment
4-hour deliveries are dispatched based on your booking time to ensure reliable service windows.
| Booking Time | Dispatch Schedule |
|---|---|
| Before 6:00 PM | Same day within 3 hours |
| After 6:00 PM | Next day by 9:00 AM |
Service Coverage
4-hour delivery is available exclusively within Dubai's serviceable areas.
- Dubai serviceable areas only: Orders must be within our designated coverage zones
- Non-serviceable orders: Cancelled after client communication with alternative options offered
- Alternative options: Next day or same day delivery services available
Note: Check our service coverage guide for detailed area information.
Collection Process
Fast collection requires immediate readiness and complete address information.
Order Collection Requirements
- Courier assignment: Immediate dispatch to your location
- 10-minute readiness: Order must be ready for handover upon courier arrival
- Failed collections: Orders not ready within 10 minutes are marked as failed
- Address verification: Drop-off location checked for completeness before departure
Address Completeness Requirements
| Property Type | Required Information | Action if Missing |
|---|---|---|
| Apartments | Area and Building name | Request info or call customer |
| Villas | Villa number | Request info or call customer |
⚠️ Important: If the courier cannot obtain complete delivery address information through client or customer notification, the collection will be failed.
Customer Communication
Automated WhatsApp notifications and direct courier contact ensure smooth delivery coordination.
Delivery Notifications
- Out for delivery: WhatsApp notification sent when courier departs with order
- Customer contact: Courier calls customer if delivery readiness is unclear
- Failed delivery notification: WhatsApp message sent if delivery cannot be completed
Delivery Process
Flexible delivery options with doorstep convenience or personal handover based on customer preference.

note: click on the image to enlarge it
Doorstep Delivery Protocol
- Leave at door requests: Order left securely with photo proof provided
- In-person delivery: 10-minute customer contact attempt for personal handover
- Failed deliveries: Returned to client location for potential reattempt
Reattempt Process
Failed 4-hour deliveries are returned to your location for potential redelivery.
How to Reattempt Delivery
- Mark as ready: Set order status to "Ready for Collection" in Quiqdash
- Follow dispatch protocol: Standard 4-hour booking and assignment process applies
- Meet requirements: Same collection and delivery requirements apply for reattempts
Result: New courier dispatch with same service standards and timeframes.
Was this article helpful?
That’s Great!
Thank you for your feedback
Sorry! We couldn't be helpful
Thank you for your feedback
Feedback sent
We appreciate your effort and will try to fix the article